Product Summary
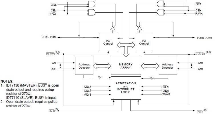
The IDT7130LA55CB is a high-speed 1K x 8 Dual-Port Static RAM. The IDT7130LA55CB is designed to be used as a stand-alone 8-bit Dual-Port RAM or as a "MASTER" Dual-Port RAM. Using the IDT MASTER/SLAVE Dual-Port RAM approach in 16-or-more-bit memory system applications results in full-speed, error-free operation without the need for additional discrete logic. The IDT7130LA55CB device is packaged in 48-pin sidebraze or plastic DIPs, LCCs, or flatpacks, 52-pin PLCC, and 64-pin TQFP and STQFP. Military grade product is manufactured in compliance with the latest revision of MILSTD-883, Class B, making IDT7130LA55CB ideally suited to military temperature applications demanding the highest level of performance and reliability.
Parametrics
IDT7130LA55CB absolute maximum ratings: (1)VTERM Terminal Voltage: -0.5 to +7.0; (2)TA Operating Temperature: 0 to +70 -55 to +125 ℃; (3)TBIAS Temperature Under Bias: -55 to +125 ℃; (4)TSTG Storage Temperature: -55 to +125℃; (5)IOUT DC Output current: 50 mA.
Features
IDT7130LA55CB features: (1)High-speed access; (2)Low-power operation; (3)MASTER IDT7130 easily expands data bus width to 16-or-more-bits using SLAVE IDT7140; (4)On-chip port arbitration logic (IDT7130 Only); (5)Interrupt flags for port-to-port communication; (6)Fully asynchronous operation from either port; (7)Battery backup operationV data retention (LA only); (8)TTL-compatible, single 5V 0% power supply; (9)Military product compliant to MIL-STD-883, Class B.
Diagrams

![]() |
![]() IDT7005 |
![]() Other |
![]() |
![]() Data Sheet |
![]() Negotiable |
|
||||||
![]() |
![]() IDT7005L |
![]() Other |
![]() |
![]() Data Sheet |
![]() Negotiable |
|
||||||
![]() |
![]() IDT7005L15J |
![]() |
![]() IC SRAM 64KBIT 15NS 68PLCC |
![]() Data Sheet |
![]()
|
|
||||||
![]() |
![]() IDT7005L15J8 |
![]() |
![]() IC SRAM 64KBIT 15NS 68PLCC |
![]() Data Sheet |
![]()
|
|
||||||
![]() |
![]() IDT7005L15JG |
![]() |
![]() IC SRAM 64KBIT 15NS 68PLCC |
![]() Data Sheet |
![]()
|
|
||||||
![]() |
![]() IDT7005L15JG8 |
![]() |
![]() IC SRAM 64KBIT 15NS 68PLCC |
![]() Data Sheet |
![]()
|
|
||||||
(China (Mainland))








